埼電工広報3月号を発刊しました。是非ご覧ください。 埼電工広報3月号はこちら(PDF) 参考 過去の...
認定訓練・講習会情報を更新
令和8年度 認定訓練・講習会情報を更新しました。
第30回全関技術競技大会 埼玉チーム(志木支部)が優勝しました!
公益社団法人全関東電気工事協会(天野春夫会長)は10月22日(水)に、「第30回全関技術競技大会」を...
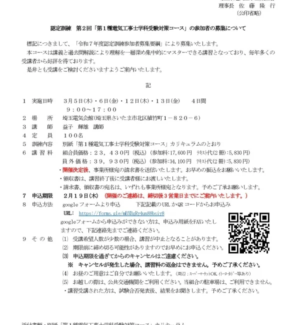
認定訓練 第2回「第1種電気工事士学科受験対策コース」の参加者の募集について
認定訓練 第1回「第1種電気工事士学科受験対策コース」の参加者を募集を開始いたします! 下記URLよ...
埼電工広報1月号を発刊しました。
埼電工広報1月号を発刊しました。是非ご覧ください。 (デザインをリニューアルしました。) 埼電工広報...
スキルアップ研修会のご案内について ~アルミ端子・バイメタル端子・直線接続及び簡単施工のダイスレス工具のご紹介~
令和8年1月30日(金)15時よりスキルアップ研修会を開催いたします。 青年部会ではパンドウイットコ...
年末年始休業のお知らせ
年末年始につきまして次の通り休業とさせていただきます。 期間:令和7年12月27日(土)~ 令和8年...
電話・FAX障害の復旧のお知らせについて
拝啓 時下ますますご隆盛のこととお喜び申し上げます。 平素は格別のご高配を賜り、厚くお礼申し上げます...
電話・FAX障害のお知らせ
拝啓 時下ますますご隆盛のこととお喜び申し上げます。 平素は格別のご高配を賜り、厚くお礼申し上げます...
カスタマーハラスメント対応研修の実施について
当組合では、組合員の皆さまや関係機関との信頼関係を大切にし、円滑で誠実な業務運営に努めております。一...






